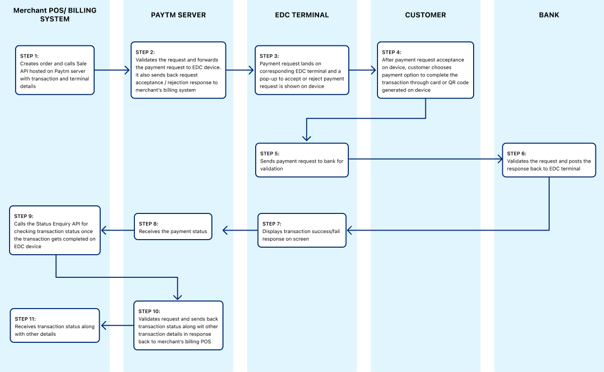
For sending payment requests to Paytm POS machines, merchants can use the Sale API.

- Merchant billing system creates orders and calls Sale API hosted on the Paytm server with the transaction and terminal details.
- Paytm Server validates the request and sends back the request acceptance/rejection response to Merchant's billing system. In case the request gets accepted, the Paytm server redirects it to the corresponding Paytm POS machine.
- If the Paytm POS machine is online, a payment request lands on the POS machine and a pop-up to accept or reject the payment request is shown on the device. In case the terminal is offline i.e. not connected to the internet, the terminal will not be able to accept the payment request. (Cashier will have the option to fetch pending transactions for the terminal as soon as connectivity is established.)
- On payment request acceptance on a device, the customer chooses the Payment option to complete the transaction:
- In the case of card payment, the customer can insert/swipe/tap the card and enter the PIN to complete the transaction.
- In the case of a QR payment, the customer can scan a dynamic QR code generated on the device to complete the transaction.
- Paytm POS machine sends payment requests to the bank for validation.
- Bank validates the request and posts the response back to the Paytm POS machine.
- Paytm POS machine displays transaction success/fail response on the screen and sends payment status to the Paytm server.
- After a transaction gets completed on a Paytm POS machine, the merchant's billing system calls the Status Enquiry API for checking the transaction status.
- Paytm server validates requests and sends back transaction status along with other transaction details in response back to the merchant's billing pos.
- Merchant's Billing system receives transaction status along with other transaction details.
